Ethos turns credibility into an on-chain market. By blending XP-based participation, capital-backed vouching, and invite-bonded trust graphs, it attempts to price reputation itself. One year in, the experiment reveals both the promise—and the fragility—of financializing trust in crypto
Alex Harutunian
Vitalik Buterin’s recent posts reflect a shift from idealistic decentralization toward pragmatic system design. Rather than rejecting Ethereum’s core principles, he questions where complexity, governance, and the current development path fail under real-world constraints.
Alex Harutunian
Hyperliquid is evolving from a perp DEX into a vertically integrated financial stack. By launching its own L1, native stablecoin, and spot markets, it prioritizes market fit over ideology. Started on Arbitrum, its roadmap reveals a larger ambition: to become the global base layer for all trading.
Alex Harutunian
Triggered by a routine macro shock, crypto once again unraveled faster than any other market. Not because of sentiment alone, but because CEX risk engines, DEX liquidation incentives, and always-on leverage turn small moves into cascading stress.
Alex Harutunian
DeFi is moving from standalone apps into the backend of exchanges, with Coinbase and Crypto.com leading by embedding Morpho’s lending vaults. This “embedded DeFi” model raises a key question: are exchanges becoming banks, or just UIs? The answer will define DeFi’s role in future banking.
Alex Harutunian
Ethos turns credibility into an on-chain market. By blending XP-based participation, capital-backed vouching, and invite-bonded trust graphs, it attempts to price reputation itself. One year in, the experiment reveals both the promise—and the fragility—of financializing trust in crypto
Alex Harutunian
After years of legal uncertainty, U.S. regulators have opened the door for on-chain shareholder records. From Galaxy and Securitize to DTC’s pilot, equity is moving into the blockchain mesh—reshaping settlement, trading, and the future architecture of capital markets.
NASHVILLE, Tenn. Nakamoto Inc. (NASDAQ: NAKA) (“Nakamoto” or the “Company”) today announced that it has entered into merger agreements to acquire BTC Inc, the leading provider of Bitcoin-related media and events, and UTXO Management GP, LLC (“UTXO”), an investment firm focused on private and public Bitcoin companies (collectively, the “Transaction”
The digital euro is increasingly framed as a tool of EU sovereignty. China’s interest-bearing e-CNY shows no banking disruption so far. Tokenization goes mainstream as the ECB validates DLT collateral and the U.S. SEC distinguishes issuer-backed from wrapper tokens.
Bermuda is integrating USDC stablecoin into its economy. In a dollar-pegged island state, stablecoins aren’t replacing money—they’re upgrading the rails. If it works, dozens of “Other Bermudas” could emerge as the next growth engine for stablecoins.
• Ethereum Foundation begins staking its ETH treasury. • The 20 millionth Bitcoin is mined. • Starknet introduces STRK20, a privacy-focused token standard that obscures sender and receiver addresses.
01.01.2026 EU crypto tax transparency directive DAC8 takes effect, requiring crypto-asset service providers to report user data to national tax authorities. 01.01.2026 MiCA comes into force in Spain. 31.12.2025 Ethereum smart contract deployments hit a record high in Q4. 2026 OUTLOOK Haseeb Qureshi (Dragonfly
Balancer Protocol was exploited through a tiny rounding bug in its code. As losses neared $100 million, projects froze pools, rolled back blockchains, and clawed back funds—revealing the centralized and still untamed side of decentralized finance
01.12.2025 Telegram’s Pavel Durov announces Cocoon, a decentralized confidential AI compute network. 01.12.2025 SushiSwap CEO steps down as Synthesis invests $3.3M in the struggling DEX. 01.12.2025 Grayscale to launch the first Chainlink ETF in the US. 01.12.2025 Germany and Switzerland
29.10.25 Ondo Finance launches Ondo Global Markets on BNB Chain. 29.10.25 Ethereum Foundation launches portal to guide institutional adoption. 29.10.25 Securitize goes public via SPAC merger with Cantor Fitzgerald’s CF Acquisition Corp VIII. 28.10.25 Trump Media & Technology Group to launch
Meta recently announced that it has started testing minting and selling NFTs on Instagram with a small group of creators in the US along with expanding its NFT showcase feature.
Alex Harutunian
CZ says that Binance is setting up a recovery fund to help rebuild the industry as it faces a liquidity crisis - mistakes appear one by one.
Sasha Markevich
The collapse of FTX crypto exchange and the hype around it has put the company’s auditors in the spotlight. Apparently, the company that confirmed that FTX earned $1 billion in revenue in 2021, loves a good party in Decentraland metaverse.
Alex Harutunian
The New York Innovation Center (NYIC), a joint project of US Fed and BIS, is launching a proof-of-concept project to explore the feasibility of an interoperable network of digital central bank liabilities and commercial bank digital money using distributed ledger technology.
Alex Harutunian
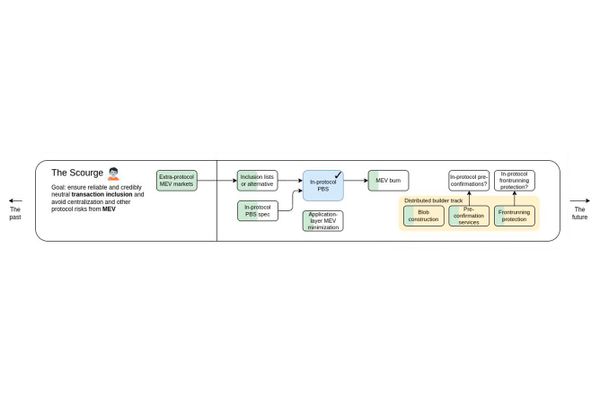
The Scourge is a new stage in the Ethereum Roadmap. Why is it needed and what will it bring to the network?
Alex Harutunian
MoneyGram announced that they are launching cryptocurrency trading in partnership with a crypto exchange Coinme. Users of MoneyGram, a financial services provider, can now trade cryptocurrencies in a mobile application. The list of digital currencies is limited to Bitcoin, Ether, and Litecoin. The new feature is available to U.S.
Observers
Gala Games faced an exploit that could have potentially brought hackers several billion dollars.
Alex Harutunian
On October 10 FTX announced that it reached an agreement with Tron to allow the holders of Tron-based tokens to swap them from FTX to external wallets.
Sasha Markevich
After years of legal uncertainty, U.S. regulators have opened the door for on-chain shareholder records. From Galaxy and Securitize to DTC’s pilot, equity is moving into the blockchain mesh—reshaping settlement, trading, and the future architecture of capital markets.
NASHVILLE, Tenn. Nakamoto Inc. (NASDAQ: NAKA) (“Nakamoto” or the “Company”) today announced that it has entered into merger agreements to acquire BTC Inc, the leading provider of Bitcoin-related media and events, and UTXO Management GP, LLC (“UTXO”), an investment firm focused on private and public Bitcoin companies (collectively, the “Transaction”
The digital euro is increasingly framed as a tool of EU sovereignty. China’s interest-bearing e-CNY shows no banking disruption so far. Tokenization goes mainstream as the ECB validates DLT collateral and the U.S. SEC distinguishes issuer-backed from wrapper tokens.
Bermuda is integrating USDC stablecoin into its economy. In a dollar-pegged island state, stablecoins aren’t replacing money—they’re upgrading the rails. If it works, dozens of “Other Bermudas” could emerge as the next growth engine for stablecoins.
• Ethereum Foundation begins staking its ETH treasury. • The 20 millionth Bitcoin is mined. • Starknet introduces STRK20, a privacy-focused token standard that obscures sender and receiver addresses.
01.01.2026 EU crypto tax transparency directive DAC8 takes effect, requiring crypto-asset service providers to report user data to national tax authorities. 01.01.2026 MiCA comes into force in Spain. 31.12.2025 Ethereum smart contract deployments hit a record high in Q4. 2026 OUTLOOK Haseeb Qureshi (Dragonfly
Balancer Protocol was exploited through a tiny rounding bug in its code. As losses neared $100 million, projects froze pools, rolled back blockchains, and clawed back funds—revealing the centralized and still untamed side of decentralized finance
01.12.2025 Telegram’s Pavel Durov announces Cocoon, a decentralized confidential AI compute network. 01.12.2025 SushiSwap CEO steps down as Synthesis invests $3.3M in the struggling DEX. 01.12.2025 Grayscale to launch the first Chainlink ETF in the US. 01.12.2025 Germany and Switzerland